O úpravách mobilního telefonu Nokia 3310
>Nahrání nového firmwaru
K provedení této procedury budete potřebovat:
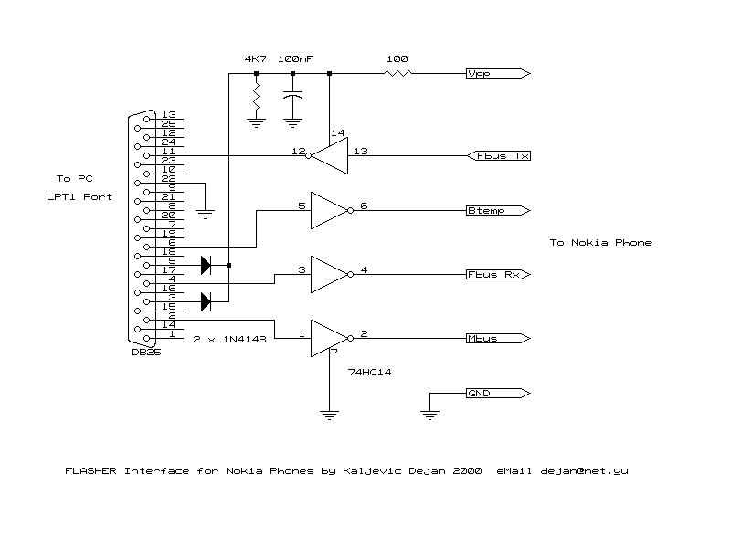
- Pseudo-paralelní kabel DCT3, známý též jako Dejan Light. Můžete si ho i vyrobit.

Domnívám se, že jeho konstrukci zvládne lecjaký bastlíř.
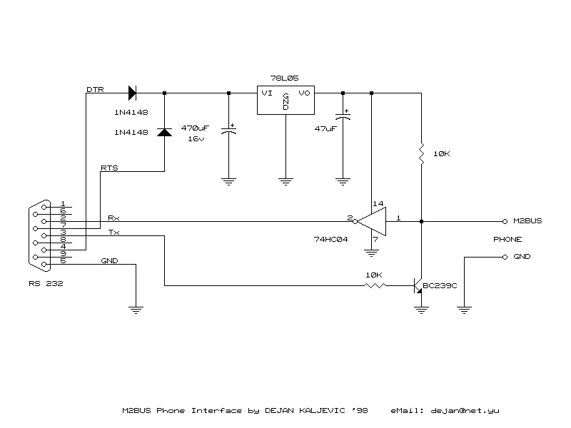
- MBUS/FBUS kabel. Doporučuji koupit si tento kabel vcelku, s výhodou tak dostanete i správný konektor pro připojení k mobilu. Navíc je o něco složitější na výrobu a dá se líp sehnat. Nicméně tady je schéma.

Umístění kontaktů pod baterií.
- Mobil 3310 :-)))
Nyní následuje softwarové vybavení. Dá se to zmáknout i s Windows XP, ale víc programů najdete pro Windows 98.
Na většinu úkolů lze použít více programů. Jednotlivé skupiny programů stejného účelu jsou odděleny čárou. Jsou seřazeny v pořadí použití.
Záloha firmwaru
Rolis ver. 5,14 (Win98)
UPDATE: Chcete-li provozovat Rolise pod Windows XP, nainstalujte skvělou věcičku UserPort.
XPmobile (nová verze KNOKu) (WinXP)
POZOR! Počáteční adresu ponechte 200000h, ale koncovou nastavte na 3D0000h! (Platí pro 3310) Jinak při případné obnově může (ale nemusí) být mobil v ...
Flashnutí nového firmwaru
Před flashováním smažte hlasové záznamy!!!!!
Rolis ver. 5,14 (WinALL)
XPmobile (nová verze KNOKu) (WinXP)
Firmware Nokia 3310/3315 v6.07 zde ke stažení. Testován OK Česky, Slovensky, English, Deutsch. MCU od adresy 200000hex, PPM od 340000
Tento firmware má opraveny dost ošklivé chyby z předchozích verzí, jako třeba přetečení českých znaků ve jménu v telefonním seznamu nebo vnucené poslání SMS odesílateli přijaté SMS ignorující tel. číslo doplněné do políčka Tel. číslo/Hledat.
POZOR!! V průběhu flashování nesmíte nic s počítačem dělat. Ani hýbat myší. Předem deaktivujte spořič! Pokud se ztratí synchronizace, program se kousne. V takovém případě je mobil nefunkční a musíte flashování opakovat! Dále doporučuji zopakovat si pár modliteb, ale nevím, který anděl má na starosti mobily :-) UPDATE: Použijete-li Rolis 5.14, kousnutí už nehrozí. Ale je tu malý háček v tom, že musíte experimentálně nastavit vyšší prodlevu portu než 1. Jinak to neflashuje. Čím vyšší číslo, tím pomalejší, takže nastavte nejnižší, při kterém to ještě funguje. Mohou nastat problémy s výkonem procesoru. S horším strojem než 400 MHz to ani nezkoušejte.
Finální nastavení interních záležitostí
Pokud nyní mobil zkusíte zapnout, zjistíte, že "nemá signál". Příčinou je chybné FAID. Spusťte tedy
Knok (Win98) nebo
XPmobile (Win2000 nebo XP)
a s připojeným MBUSem a zapnutým mobilem udělejte volbu Quick update FAID. Rozdíl mezi Quick a Set FAID je takový, že obyčejný se řídí pevným neviditelným FAID (už jsou také programy na jeho změnu), zatímco Quick se řídí tím aktuálním, které rozhoduje o funkčnosti. Dále vyberte Reset user interface settings, což umožní novou alokaci paměti s novými schopnostmi. Tento krok lze vynechat, pokud flashujete stejnou verzi se změněným jazykem, melodiemi nebo písmy. UPDATE: Lze ho také vynechat při přechodu z verze 5.57 na 5.79! Je však nutný v případě použití jiné verze! Dále zvolte Convert 3310 to 3315, což zapne několik záviděníhodných funkcí, které nemá ani 3330ka! Signál po změně FAID se obnoví až po vypnutí a zapnutí! UPDATE: Neobjeví-li se signál, musíte ještě aktualizovat CRC ve flashovaném MCU+PPM souboru. To provedete v XPmobile volbou Emulate from FLS file a Check and Fix checksums. Pak soubor znovu flashnete a zopakujete Quick Update FAID.
Vlastní multimédia
Použijte cracknutý LogoManager. Pozor: Logo operátora lze aktualizovat až asi minutu od zapnutí mobilu! Před tím se logo nezmění!
Nahrajte tedy loga a melodie.
Blahopřeji! Nyní máte skvělý mobil 3315!
Přidání tónů
Předem upozorňuji, že tato procedura je dost nebezpečná a často se nepovede, hlavně kvůli nespolehlivému softwaru FlashTone. UPDATE: Je vhodné pouze nahrazovat stávající melodie, protože pevné melodie s číslem pořadí vyšším než 38 nebudou při příchozím hovoru vyzvánět!!!! O tomto nedostatku bohužel málokterý člověk ví a produkují tak nezvonící firmwary.
UPDATE: Díky MelodyToFirmware máte po problému. Všech 65 melodií bude zvonit.
Takže nahrazujte a tlačítko Insert použijte maximálně 3krát (původně 35, max. 38).
Ujišťujte se, že počet pevných melodií nepřesahuje 38 (nebo nezvonících 65) !!! Jinak to bude zlobit! Znamená to, že ke stávajícím můžete buď 3 (ne 30) přidat, nebo nějaké další nahradit.
1. Nastrkejte vybrané melodie do firmwaru přes MelodyToFirmware.
2. Uložte pod novým jménem. Přidejte příponu .FLS.
3. Pomocí xpmobile zapněte emulaci FLS a aktualizujte CRC. Je důležité to dělat s MCU+PPM souborem. Upravíte-li jen PPM, nepůjde aktualizovat CRC! UPDATE: Pokud pomocí NFADERu killnete CRC (což doporučuji), nemusíte se už o CRC starat a stačí nahrávat jen PPM.
4. Flashněte soubor do mobilu.
5. Proveďte sériovým kabelem a xpmobilem Quick Update FAID.
Přidělání červeného světýlka na vršek telefonu
Cool! Už jsem to u svého udělal a je to SUPER! Fotky a návod ZDE!
Modré podsvícení
Použijte modré LED diody z GM na Florenci. Na 4 pozice pod displej dejte ty ve velikosti 1204, další 4 pod klávesnicí osaďte vel. 0603. To proto, že jsou na vyšší napětí a klávesnice tak nepřesvítí displej - to je pak neúnosné. Jak se dostat k těm dvěma LED pod plechovým rámečkem? Bočními štipkami ucvakněte ty části rámečku, které diody překrývají. Protože se tím plech rozplácne a zvýší výšku zástavby součástek, pilníkem ho zahlaďte na původní výšku. Dbejte na polaritu diod. Pájejte zásadně mikropáječkou s hodně ostrým hrotem; trafopájka je téměř nemyslitelná!! Používejte hodně desoxidačního činidla.
Mail autora. Příležitostně si můžete napsat o nějaký program, který mám dát ke stažení.
Viz též: Japonský slovník v mobilu!